Skip to main content

v2.4

Minor Versionm

by Mikhail Khrenov

  1. DPM: Create Jira project and project folder in Team Google Drive
    • DPM: Create Jira project and project folder in Team Google Drive

    • DPM: Fills out a feasibility document with the project background, customer scope, project goals, and customer timeline.

    • DPM: If the customer needs an NDA to proceed, the DPM will route it.

    • DPM: The DPM elects either to proceed with the project and prepare an estimate, or no bid the project

    • DPM: Moves the Jira project token into either the 'Estimate' or the 'No Bid' column.

  2. DPM: Assigns project to PM
    • DPM: Assigns project to PM

    • DPM & PM: Breaks larger projects into milestones then defines specific deliverables and tasks for the project using the WBS.

    • DPM & PM: Prepares an estimate, both for number of design hours, external purchases, and internal resources (printing, laser cutting, etc.)

    • DPM & PM: Drafts statement of work (SoW). This is essentially a contract between the customer and Terrapin Works. We outline the expected cost to customers, a project schedule, and the communication plan.

    • DPM: Sends SoW to customer for their signature and approval. Work does not begin until the customer approves.

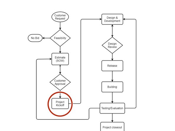
  3. PM: Organizes a meeting with a team of student designers (SD/SDE).
    • PM: Organizes a meeting with a team of student designers (SD/SDE).

    • PM: Should formally present the detail of the project and an estimated timeline to the team

    • PM: Adds tasks from the WBS into the Jira project and assigns these issues to SD/SDE. Link to Jira Issues Creation Dozuki

    • PM: Creates a locked slack channel for the project with the name dev-PROJECT_KEY , where the key is the same as the Jira project. Invite team members and the DPM

    • PM: Ensure that the Project Kick-off Checklist is completed.

    • PM: Moves the Jira project token into the 'Active' column.

  4. SD/SDE: Work on Jira Tasks. Log all work (Link to Logging Work in Jira Dozuki) and save all files to project folder in Google Drive.
    • SD/SDE: Work on Jira Tasks. Log all work (Link to Logging Work in Jira Dozuki) and save all files to project folder in Google Drive.

    • PM: Monitors work log in Jira to ensure that progress is being made. Follows up with SD/SDE to handle any issues.

    • PM: Communicates progress with customer and reports status to DPM.

    • PM: Drafts a testing plan for evaluating if the deliverables meet the requirements from the SoW.

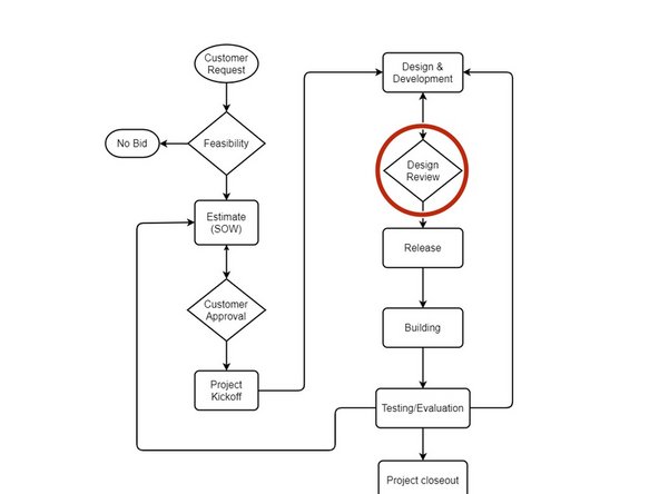
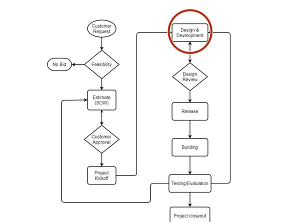
  5. This is an internal review where the PM and SD/SDE compiles all design work into an internal presentation to DPM and any other project stake-holders.
    • This is an internal review where the PM and SD/SDE compiles all design work into an internal presentation to DPM and any other project stake-holders.

    • PM: creates Jira issues to address feedback from the design review. SD/SDE completes these tasks. Once all issues are addressed move on to the release step.

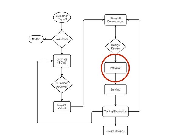
  6. PM: Organizes any procurement necessary for the building phase. DPM approves purchase requests.
    • PM: Organizes any procurement necessary for the building phase. DPM approves purchase requests.

    • DPM: Confirms all issues from the design review were addressed and signs release form.

    • PM: All approved designs are moved to a folder in the project folder marked "Released"

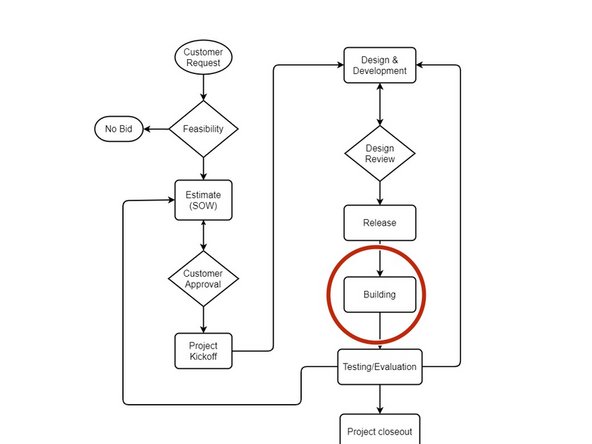
  7. SD/SDE: Construct a prototype for the customer based on the design approved in the release
    • SD/SDE: Construct a prototype for the customer based on the design approved in the release

    • PM: Observes and manages final assembly of the prototype

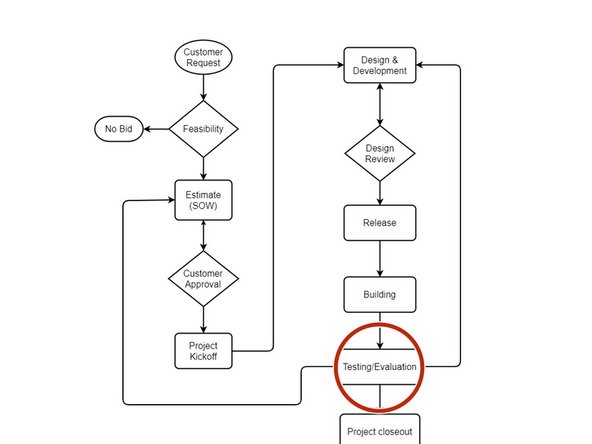
  8. Follow testing procedure drafted by the PM
    • Follow testing procedure drafted by the PM

    • After testing, the project can proceed in one of four directions:

    • Option 1: deliverable meets the criteria established in the testing plan. The prototype is delivered to the customer. If they are satisfied, the project is closed out; if they are not satisfied, return to design and development for minor revisions.

    • Option 2: The deliverable does not meet the criteria, but we understand how to fix the problem and have the time and money to do so. Return to the design and development phase.

    • Option 3: The deliverable does not meet the criteria and we no longer think the original scope or requirements are realistic or achievable. We can then deliver a report of the work done so far and decide on next steps with customer.

    • Option 4: The deliverable meets our criteria and the project moves onto the next milestone - goes into estimation phase for next milestone.

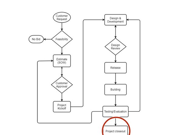
  9. PM: Review all documents to make sure everything is filed correctly. Place all files specified in the SoW into the 'Customer Files' folder on the drive and send copy to customer.
    • PM: Review all documents to make sure everything is filed correctly. Place all files specified in the SoW into the 'Customer Files' folder on the drive and send copy to customer.

    • DPM: ensure all payment is received and secured. Record invoice in the google drive folder.

    • Conduct post-mortem review if necessary

    • DPM: Ensure all items in the Project Closeout Checklist have been completed.

Finish Line

2 other people completed this guide.

Eli Jared Fastow

Member since: 11/4/19

3,602 Reputation

30 Guides authored

0 Comments

Add Comment